3044永利集团(中国)有限公司
返回集团首页
导航
首页
关于我们
3044AM永利简介
领导团队
管理组织
公司办公室
员工工作办公...
工会
教代会
安全工作委员...
学术机构
院学术分委员...
院教学工作分...
院学位评定分...
院师德建设分...
团队队伍
教师名录(按...
正教授
副教授
中级
其他
教师名录(按...
机械工程系
工业工程系
电气工程系
实验室与实训...
辅导员队伍
企业导师
研究生导师
海洋科学(学...
船舶与海洋工...
机械(专硕)
电子信息(专...
机械(非全日...
集成电路装备...
人才培养
本科生培养
培养方案
实践教学
海外拓展
教学成果
规章制度
公司产品
培养环节
教学成果
国际交流
规章制度
校外基地
招生工作
本科生招生
研究生招生
科学研究
科研平台
科研方向及成...
工程实验实训...
学术活动
内控制度
员工工作
学工简介
员工组织
3044AM永利团委
3044AM永利员工...
3044AM永利社团
3044AM永利易班...
3044AM永利事务...
公共服务
文件制度
毕业论文(设...
集团文件
公司文件
表格下载
本科用表
研究生用表
OBE教学管理...
书记信箱
EN
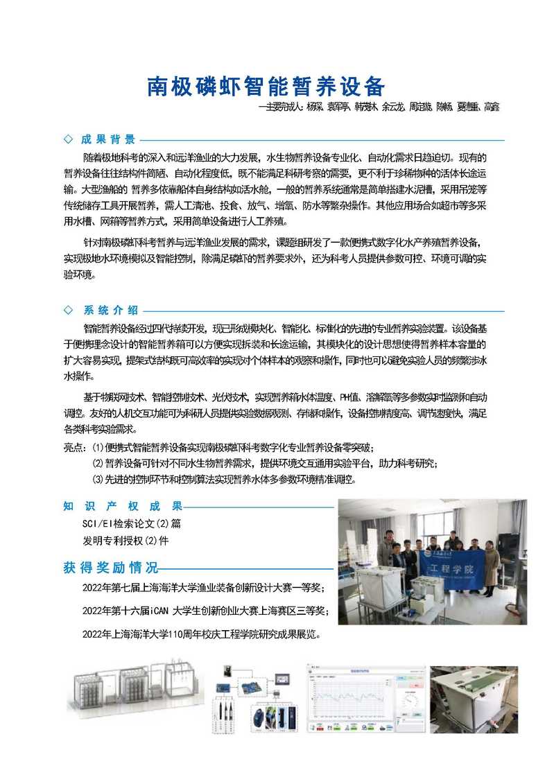
南极磷虾智能暂养设备
发布时间:
2023-12-28
浏览次数:
123
【关闭窗口】