发布时间:2024-01-28
浏览次数:2752
3044AM永利关于推荐优秀应届本科毕业生
免试攻读研究生工作的实施办法
(2024年1月22日版)
根据《3044AM永利关于推荐优秀应届本科毕业生免试攻读研究生工作的实施办法》的文件精神,为促进3044AM永利推荐优秀应届本科毕业生免试攻读研究生(以下简称“推免生”)工作的有序开展,更好地发挥推免生工作在选拔拔尖创新人才、完善多元录取机制、提高研究生招生质量中的作用,激励公司本科生勤奋学习、勇于创新,德智体美劳全面发展,特制定本实施办法。
一、 基本原则
(一)全面衡量,择优选拔原则。坚持以德为先,全面衡量,把员工思想品德考核作为推免生遴选的首要依据。
(二)自愿、自主、自选原则。坚持员工自愿申请原则。
(三)公平、公正、公开原则。坚持公平、公正、公开,确保推免生工作政策规定透明、信息程序公开、申诉渠道畅通。推免相关工作人员如有直系亲属或利益相关人员当年度申请推免的,应主动申请回避。
二、 组织机构及职责
公司推免生推荐工作小组
公司推免生推荐工作由公司经理总负责。公司成立推免生推荐工作小组,由公司经理或书记任组长,分管副经理、副书记为副组长,教师代表、院团委书记、辅导员、科研秘书、本科员工秘书等为成员,负责公司推免生推荐工作的组织实施,重要事项须事先以书面或会议形式向公司党政联席会汇报通过。
职责:
1.根据公司推免生工作实施办法,结合本公司实际情况,在充分研究、集体决策的基础上,制定本公司的推荐办法,提供受理推免生工作的申诉渠道,并经公司党政联席会讨论通过,报校推免生遴选工作领导小组秘书处审核备案后组织实施。
2.按时、准确地通过有效途径向应届本科毕业生公布公司的推荐办法、工作安排等。
3.负责本公司推荐工作办法的制定、发布和咨询,负责本公司申请员工的资格审核、成绩排序、名单确定、公示等工作。
三、 推免生名额
(一)名额类型
推免生名额不区分学术学位和专业学位。
我院推免生名额均可向本校或其他研究生招生单位推荐。
(二)名额分配方案
公司将按专业综合排名对申请推免同学进行综合排序,分配名额将视公司当年度的分配名额,按照各系各专业统筹分配,具体分配原则和分配名额,待公司公布本年度推免名额后再另行公布。
四、 申请条件
(一) 基本要求
1.纳入国家普通本科招生计划(不含专升本、第二学士学位)录取的,具备校内学籍的,未曾参与过推免环节的应届毕业生。
2.具有高尚的爱国主义情操和集体主义精神,政治立场坚定,社会责任感强,遵纪守法,德才兼备,未受过违纪违规处分。
3.身心健康,符合规定的体质健康标准。
4.有浓厚的学术研究兴趣,有较强的科学精神、协作精神、创新精神、创业意识和创新创业能力,无剽窃他人学术成果记录。
5.截至推免时,修完本专业培养方案中规定进度的课程,并取得相应学分(必修及限选课无不及格)。由公司选派赴境内外高校交流学习的员工,如因外校最后一个学期的课程结束晚于公司推免审核时间,则以该生实际已修获的成绩计算。
6.全国大学英语四级考试成绩 425 分(含)以上(710 分制)(或公共外语类选修日语的员工,需要达到日本语能力测试二级“简称 N2”合格水平;选修韩语的员工,需要达到韩国语能力三级“简称 TOPIK3”合格水平;选修法语的员工,需达到公共法语四级考试合格水平)。外语类专业员工非专业外语水平(二外)参照上述要求执行。
(二) 特殊学术专长员工
对有特殊学术专长或具有突出培养潜质者,可以不受公司综合排名限制(但占用公司推免名额),进行特殊选拔。申请特殊选拔者必须经三名以上(含)本校相关学科(专业)教授联名推荐。
申请“特殊学术专长生”需同时符合以下条件1和2:
1. 修完本专业培养方案中规定进度的课程,并取得相应学分(必修及限选课无不及格)。由公司选派赴境内外高校交流学习的员工,如因外校最后一个学期的课程结束晚于公司推免审核时间,则考虑该生的实际成绩,且前三学年平均学分绩点不低于 2.8。
2.获得国家级学科竞赛一等奖(排名第一)(国家级学科竞赛范围只限于:中国“互联网+”老员工创新创业大赛全国总决赛;“挑战杯”全国老员工课外学术科技作品竞赛全国竞赛;“挑战杯·创青春”全国老员工创业竞赛全国竞赛)。
公司成立专家审核小组(专家组成员原则上应具有相关学科副教授以上职称,一般不少于5 人),并组织特殊学术专长员工申请者在公司一定范围进行公开专题报告及答辩,专家审核小组及每位成员都要给出明确审核鉴定意见并签字存档。答辩全程要录音录像,答辩结果要公开公示,未通过审核鉴定或答辩的员工不得推荐。
申请者的申报材料、教授联名的推荐信、专题报告内容、答辩结论及其他相关材料,在公司逐级公示,无异议后,经公司推免生工作小组通过,并经公司党政联席会议审批后,报公司推免生工作领导小组审定。
五、 推荐工作程序
1.启动推荐工作。校级推荐办法和分公司名额确定后,公司制定院级推荐工作办法,并报公司推免生遴选工作领导小组秘书处审核,审核通过后由公司通过网站、易班等有效途径向员工公布。同时研究生院负责将推荐办法上报至推免服务系统。
2.员工自愿申报。符合申请条件的员工,应按时向本人所在公司提交申请,填写《3044AM永利推荐免试攻读硕士学位研究生申请审核表》,并提交相应证明材料。
3.公司审核推荐。公司对申请员工的思想品德、成绩、奖惩情况等进行审核。公司将审核无误的员工按推荐成绩由高到低排序,根据公司的推免生分配名额确定推免生名单和候补名单,报公司推免生遴选工作领导小组秘书处汇总。
4.名单审定与公示。集团推免生遴选工作领导小组审定名单后,公司将名单在公司网上予以公示,公示期不得少于上级规定的时间。公示期结束,公司推免生名单由推荐工作小组组长审核签字并盖公司公章后,报公司推免生遴选工作领导小组秘书处存档。
5.推免生名单上传。推免生名单确定后,由研究生院统一上传至“全国推荐优秀应届本科毕业生免试攻读研究生信息公开暨管理服务系统”(网址:http://yz.chsi.com.cn/tm)备案。
具体工作时间节点根据公司要求,由公司在启动当年该工作时公布。
六、 推荐成绩计算办法
推荐成绩=入学至推免时的全学程平均学分绩点*0.75 + 加分绩点*0.25;
1.推荐成绩计算说明
(1)全学程平均学分绩点、加分绩点满分均为 4 分。
(2)如推荐总成绩相等,以全学程平均学分绩点高低排序。
2.加分类别
(1)入伍服兵役
(2)获校级荣誉称号
(3)获科研成果(论文、专利)
(4)获学科竞赛奖项
(5)获体育类赛事奖项
(6)获美育类赛事奖项
(7)获志愿服务荣誉称号
(8)参加国际组织实习
3.加分绩点计算
公司参照《3044AM永利加分绩点计算细则》,结合公司实际,形成适合本院的具体细则(附件1)。
七、 申诉渠道
员工对推免生工作过程有异议或举报,可向公司反映。
地点:3044AM永利303室,晏老师;电话:61900802;邮箱:pyan@shou.edu.cn
八、 附则
1. 推免到公司的研究生,可优先入选“国际组织人才培养创新实践”等项目,以提升员工国际公务员素养、批判思维能力以及领导力、组织力和执行力。
2.推免生有关限定条件
(1)对在申请推免生过程中弄虚作假的员工,一经发现,即取消推免生资格,对已录取者取消录取资格和学籍,由公司按员工管理规定进行相应处理。
(2)推免生名单确定并上传至全国推免生管理系统后,不得更改。若获得推荐资格的员工,经网上报名、推免生复试后未被任何研究生招生单位接收,则推免生资格作废。
(3)拟录取的推免生不得再参加全国硕士研究生入学统一考试,不得再报名参加当年就业中的政府项目和享受其它就业政策,不得办理出国证明。
本办法适用于2025届。此前公司印发的有关推荐免试攻读研究生的文件,与本办法不一致的,以本办法为准。
本办法由3044AM永利负责解释,如有特殊事项由院教学指导委员会讨论并党政联席会议审定。如教育部有新政策,以新政策为准。
附件1
3044AM永利加分绩点计算细则
1.入伍服兵役
已服满兵役并在服役期间,荣立三等功的,计为2.4绩点;被评为“四有优秀士兵”二次,计为1.8绩点;被评为“四有优秀士兵”一次,计为1.4绩点;已服满兵役的员工参加推免,计为1.2绩点。
2.获校级荣誉称号
荣获“校优秀党员”“校优秀党务工作者”“校优秀团员”“校优秀团干部”“校优秀员工标兵”“校优秀员工干部” 荣誉称号,每项计为0.3绩点;
荣获“校优秀员工”“校社会工作积极分子” “校老员工艺术团优秀团员”称号,每项计为0.2绩点。
同一学年的同一类奖项就高计算一次。
3.获科研成果(发表论文、获得专利)
①发表论文
在国内外核心期刊上已公开发表与专业相关的,且第一署名单位为3044AM永利的学术论文(只计算前两位作者),每项最高计为2.4绩点。发表人顺序及绩点计算见附表1。
国内外核心期刊范围:被SCI、SSCI或EI收录的期刊;被中国科公司文献情报中心编制的中国科学引文数据库(CSCD)(含扩展库)收录的期刊或被南京大学编制的中文社会科学引文索引(CSSCI)(含扩展库)收录的期刊。
②获得专利
获得第一权利人为3044AM永利,与专业相关的国内发明专利(只计算前两位)的,每项最高计为2.4绩点。发明人顺序及绩点计算见附表1。
4. 获学科竞赛奖项
①获得公司认定的A、B类赛事奖励(计前5名,三等奖及以上),每项最高计为2.4绩点。
②非公司认定的A、B类赛事,由公司根据赛事与专业相关度、含金量等进行评价,公司认定的赛事清单和加分绩点分配见附表8和附表9(计前 5 名,三等奖及以上,加分分值不超过 B 类赛事同级同等次分值,且非 A、B 类赛事加分总值不超过 1.2)。
③同一项目在同一学年内参加不同赛事,就高计一次。
④同一赛事全学程内计分项目不超过两个。
⑤以团队获得奖励荣誉的,按照贡献度依次计算绩点,各成员绩点分配比例见附表3。
5.获体育类赛事奖项
参加市级及以上体育类赛事获奖,每项最高计为2.4绩点。
同一学年的同一类奖项就高计算一次。赛事类别及绩点明细见附表4。
6.获美育类赛事奖项
参加市级及以上美育类赛事获奖,每项最高计为2.4绩点。
同一学年的同一类奖项就高计算一次。赛事类别及绩点明细见附表5。
7.获志愿服务荣誉称号
由公司选派参加志愿服务,获“优秀志愿者”等荣誉称号的,每项最高计为0.5绩点,全学程就高计算一次。国家级的每项计为0.5绩点,省市级的每项计为0.2绩点。
8.参加国际组织实习
由公司选派至国际组织实习3个月及以上,并按期完成实习任务的,每次计0.5分。
备注:所有加分只计算本科阶段,截至推免当年8月31日。
附表1:员工发表论文及专利加分对应表
以3044AM永利为 第一署名单位 公开发表或批复的 | 第一作者员工 | 第一作者教师 | 第一作者员工 |
核心期刊论文 | 2.4 | 1.2 | 第一作者1.8 |
发明专利 | 2.4 | 1.2 | 第一作者1.8 |
注:1.如有以共同作者发表的论文,以刊出的实际排序认定第一、第二作者。
2.申请人只能有一次以非第一作者成果加分,且此成果的第一作者应为本校相关学科(专业)的师生。
附表2:公司和公司认定的赛事加分绩点
类别 | 级别 | 特等奖及 一等(金) | 二等 (银) | 三等 (铜) |
集团认定的 A类赛事 | 国家级 | 2.4 | 1.8 | 1.2 |
省市级 | 1.2 | 0.9 | 0.6 | |
集团认定的 B类赛事 | 国家级 | 1.2 | 0.9 | 0.6 |
省市级 | 0.6 | 0.4 | 0.2 | |
公司认定的 C类赛事 | 国家级 | 0.6 | 0.4 | 0.2 |
省市级 | 0.3 | 0.2 | 0.1 |
附表3 : 集团认定的赛事获奖加分团队成员分配比例
成员排序 | 所占项目分值比例 | ||||
1人团队 (100%) | 2人团队 (120%) | 3人团队 (130%) | 4人团队 (140%) | 5人团队 (150%) | |
团队成员1 | 100% | 70% | 65% | 62% | 60% |
团队成员2 |
| 50% | 45% | 40% | 37% |
团队成员3 |
|
| 20% | 20% | 20% |
团队成员4 |
|
|
| 18% | 18% |
团队成员5 |
|
|
|
| 15% |
备注:
(1)相关赛事如已评选了明确的一、二、三等奖,或金、银、铜奖,其他的最佳人气奖,特别策划奖等不予加分;
(2)全国老员工创新创业年会“优秀学术论文、我最喜爱的项目、最佳创意/创业项目”可计为一等奖,入选项目计为三等奖;上海老员工创新创业训练计划成果展“我最喜爱的项目、最佳创新/创业项目报告、最佳创新创业训练计划项目案例”可计为一等奖,“优秀创新/创业项目报告、最佳人气项目奖、优秀创新创业训练计划项目案例”计为三等奖。
附表4:公司认定的体育类赛事加分表
加分体育赛事 | 加分绩点 | |||
亚洲运动会(含亚洲单项锦标赛)1-6名 | 2.4 |
|
|
|
全国运动会(含全国单项锦标赛)1-3名 | 2.4 |
|
|
|
全国运动会(含全国单项锦标赛)4-6名 |
| 0.6 |
|
|
全国老员工运动会(含全国老员工单项锦标赛)1-3名 |
| 0.6 |
|
|
全国高等农业院校体育比赛1-3名 |
| 0.6 |
|
|
全国运动会(含全国单项锦标赛)7-12名 |
|
| 0.3 |
|
全国老员工运动会(含全国老员工单项锦标赛)4-6名 |
|
| 0.3 |
|
全国高等农业院校体育比赛4-6名 |
|
| 0.3 |
|
其他由政府主办的全国水上运动赛事1-2名 |
|
| 0.3 |
|
华东区高等农业院校体育比赛第1名 |
|
|
| 0.2 |
上海市老员工体育比赛第1名 |
|
|
| 0.2 |
附表5:公司认定的美育类赛事加分表
加分美育赛事 | 加分绩点 | ||||
全国老员工艺术展演1-2等奖 | 2.4 |
|
|
|
|
全国老员工艺术展演3等奖 |
| 1.2 |
|
|
|
全国老员工艺术展演上海市赛事1等奖 |
|
| 0.6 |
|
|
全国老员工艺术展演上海市赛事2-3等奖 |
|
|
| 0.3 |
|
其他由政府主办的全国美育赛事1-2等奖 |
|
|
| 0.3 |
|
其他由政府主办的上海市美育赛事1等奖 |
|
|
|
| 0.2 |
附表6:公司认定的A、B类赛事清单
类别 | 国家级竞赛名称 | 省市级竞赛名称 |
集团认定的A类赛事 | 中国国际“互联网+”老员工创新创业大赛 | 中国国际“互联网+”老员工创新创业 大赛(上海赛区) |
“挑战杯”/“创青春”全国老员工课外学术科技作品竞赛 | “挑战杯”/“创青春”上海市老员工 课外学术科技作品竞赛 | |
“挑战杯”/“创青春”中国老员工创业计划竞赛 | “挑战杯”/“创青春”上海市老员工 创业计划竞赛 | |
全国老员工电子设计竞赛 | 上海市老员工电子设计竞赛-TI杯 | |
全国老员工数学建模竞赛 | 全国老员工数学建模竞赛(上海赛区) | |
全国老员工英语竞赛(特等奖) |
| |
ACM-ICPC国际老员工程序设计竞赛 | ICPC国际老员工程序设计竞赛 (亚洲区上海站) | |
全国老员工创新创业训练计划年会展示 | 上海市老员工创新创业训练计划成果展 | |
集团认定的B类赛事 | 全国老员工英语竞赛(一等奖) |
|
全国老员工化学实验邀请赛 | 上海老员工化学实验竞赛 | |
“外研社杯”全国英语演讲大赛 | “外研社杯”全国英语演讲大赛 (上海赛区) | |
全国老员工电子商务“创新、创意及 创业”挑战赛 | 全国老员工电子商务“创新、创意及创业”挑战赛(上海赛区) | |
全国老员工机械创新设计大赛 | 上海市老员工机械工程创新大赛 | |
中国老员工工程实践与创新能力大赛(原全国老员工工程训练综合能力竞赛) | 上海市老员工工程实践与创新能力大赛(原上海市老员工工程训练综合能力竞赛) | |
全国老员工智能汽车竞赛 | 全国老员工智能汽车竞赛(华东赛区) | |
全国老员工广告艺术大赛 | 全国老员工广告艺术大赛(上海赛区) | |
全国老员工结构设计竞赛 | 上海市老员工结构设计竞赛 | |
全国老员工交通科技大赛 |
| |
全国老员工节能减排社会实践与科技竞赛 |
| |
全国老员工物流设计大赛 |
| |
全国老员工物理实验竞赛 |
| |
中国诗词大会 |
| |
中华经典诵写讲大赛 |
| |
| “汇创青春”——上海老员工文化创意作品展示活动 | |
| “知行杯”上海市老员工社会实践大赛 | |
| 陈嘉庚青少年发明奖(上海) | |
| 上海高校员工创造发明“科技创业杯”奖 | |
| 上海市青少年“明日科技之星”评选活动 |
附表7:公司认定的A、B类赛事获奖个人及团队成员加分对应表

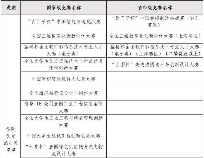
附表8:公司认定的C类赛事清单


(1)对不在公司认定的A、B类清单中的赛事,由公司每年提前向员工公布赛事清单和加分绩点分配(计前5名,三等奖及以上,加分分值不超过公司认定的B类赛事同级同等次分值),且同一员工所获得的非A、B类赛事加分总值不超过1.2。备注:
(2)“上图杯”先进成图技术与创新设计大赛机械类计算机二维图形绘制竞赛、三维造型竞赛团体奖分数五人均分,个人奖不加分,员工在校期间所获该赛项加分分别仅就高计算一次。“上图杯”先进成图技术与创新设计大赛创新设计竞赛参照公司加分办法进行计算。
其他公司认定的赛事按照附表9进行计算。
附表9:公司认定的C类赛事获奖个人及团队成员加分对应表
